来源:新材料在线|
发表时间:2024-10-31
点击:5781
香港科技大学(港科大)工学院的一支研究团队开发了一个新型环保制冷装置,其制冷效率大幅增加逾48%,刷新世界纪录,有望减少全球能源消耗之余,亦可为依赖制冷技术的行业带来改革转型。弹卡制冷技术的效能大幅提升,亦有助推动这项颠覆性技术的商业化,并减低传统制冷技术对环境所造成的不利影响。
传统的蒸气压缩制冷技术常用的制冷剂容易对环境造成污染。有鉴于此,科学家一直研究对环境友善的替代方案,当中以「基于形状记忆合金循环相变潜热固态弹卡制冷技术」尤为重要。这种技术使用的形状记忆合金制冷剂不仅不含温室气体,而且高效及可100%回收利用。然而,所有已开发装置的「温跨」,即显示制冷设备将热量从低温源传递到高温散热器的能力指标,却相对较小—如约20-50 K,大大阻碍了这一新兴技术的商业化。
为了应对这个挑战,机械及航空航天工程学系的孙庆平教授与姚舒怀教授率领其研究团队,研发了一种多材料级联弹卡制冷装置,并成功打破这款装置的制冷效能世界纪录。
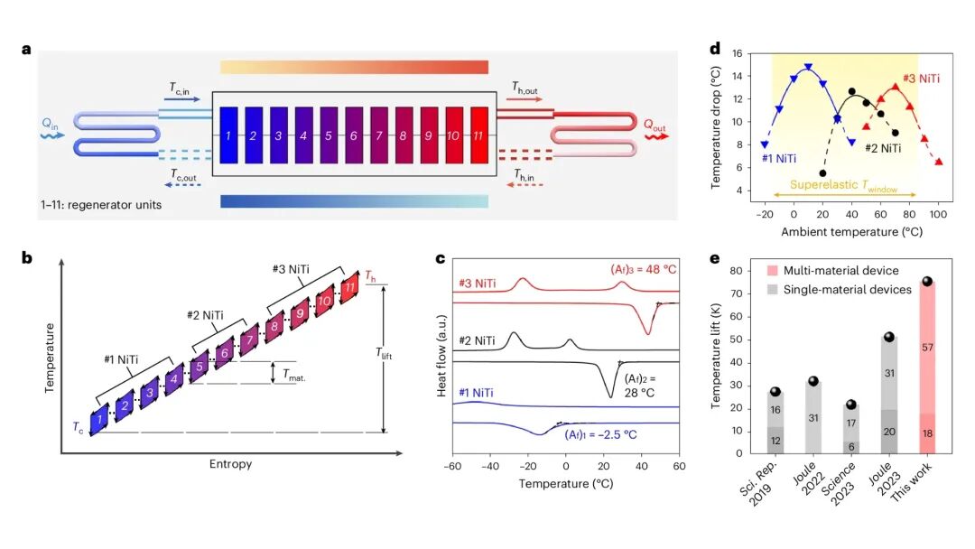
他们选择了三种具有不同相变温度的镍钛合金,分别在冷端、中间端和热端工作。通过匹配各单元的工作温度与相应的相变温度,整体装置的超弹性温度窗口扩大至100 K以上,使得每个镍钛单元均能在其最佳温度范围内工作,显著提升了制冷效率。该多材料级联弹卡制冷装置在水侧实现了75 K的温跨,超越了之前的50.6 K世界纪录。这项研究突破最近发表在顶尖期刊《自然能源》(Nature Energy)上,题为「A Multi-Material Cascade Elastocaloric Cooling Device for Large Temperature Lift」。

港科大机械及航空航天工程学系孙庆平教授(前排左四)、姚舒怀教授(前排左三)、博士后研究员周国安博士(前排左二)、博士生李泽希(前排左一)及研究团队的其他成员一同展示新研发的弹卡制冷装置。
多年来,研究团队在弹卡制冷材料和结构取得丰硕的研究成果,包括成功申请多项专利以及多次在国际顶级期刊上发表论文。建基这些成果上,团队将进一步开发高性能形状记忆合金和设备,以用于零度以下的弹卡制冷和高温热泵应用。他们将继续优化材料特性,并开发高能效制冷系统,以推动这一颠覆性技术的商业化。
现时,空间制冷和供暖占全球总电力消耗的两成,预计至2050年,更会成为第二大全球用电需求。

多材料级联弹卡回热器及性能比较。
孙庆平教授表示:「未来,随着材料科学和机械工程技术的不断进步,我们有信心弹卡制冷技术有望成为下一代环保、高效的制冷和供暖解决方案,以满足全球庞大的制冷市场需求,为减碳和缓减全球暖化作出贡献。」
是项研究由孙庆平教授及姚舒怀教授带领,二人同任通讯作者;博士后研究员及港科大机械工程学哲学博士毕业生周国安博士为第一作者。其他共同作者包括机械工程学哲学博士生李泽希、机械工程学哲学博士毕业生朱宇翔和华鹏,以及武汉大学的研究人员。
[声明]本文来源于互联网转载,转载目的在于传递更多信息,并不代表本网赞同其观点和对其真实性、准确性等负责,尤其不对文中产品有关功能性、效果等提供担保。本站文章版权归原作者所有,内容为作者个人观点,本站提醒读者,文章仅供学习参考,不构成任何投资及应用建议,如需转载,请联系原作者。如涉及作品内容、版权和其它问题,请与我们联系,我们将在第一时间处理!本站拥有对此声明的最终解释权。